免费拍摄签证照,护照顺丰包邮
资料扫描自动填表,一次提供永久使用
免费赠送拒签保险,拒签全额赔付

请输入正确的邮箱
取消立即发送发送成功

从资料收齐后开始计算:资料操作处理3个工作日+澳大利亚使馆受理8-15个工作日,新西兰使馆受理15-20个工作日(实际以领馆受理时间为准)
明细
签证咨询+方案评估+材料审核+材料操作+新西兰材料翻译+签证费代缴+办签进度提醒 注:此产品含新西兰材料的人工翻译环节,译文均由持证译员完成。
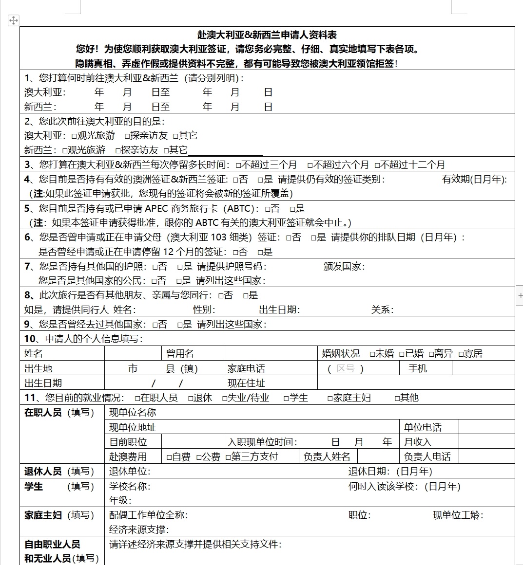
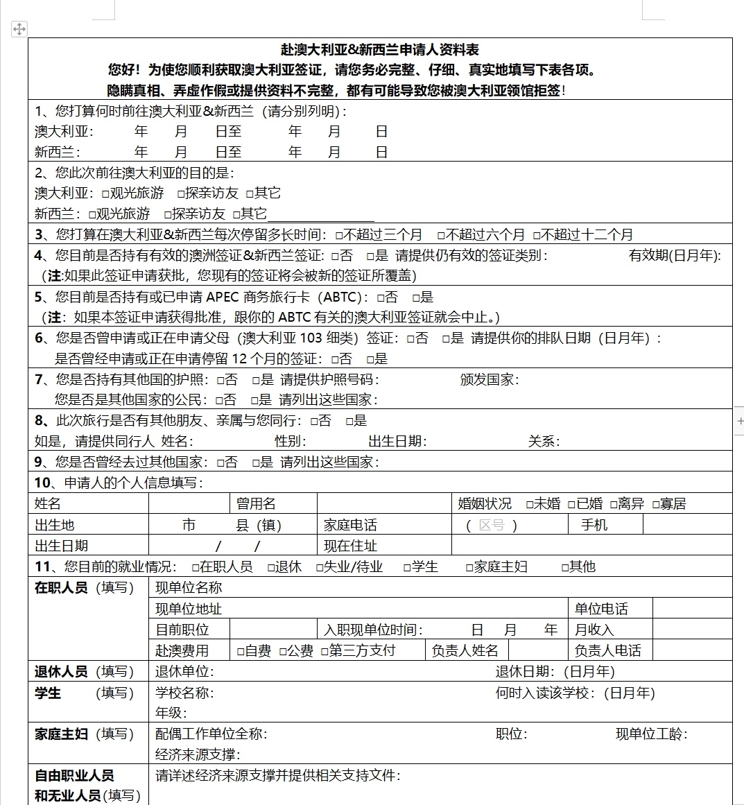
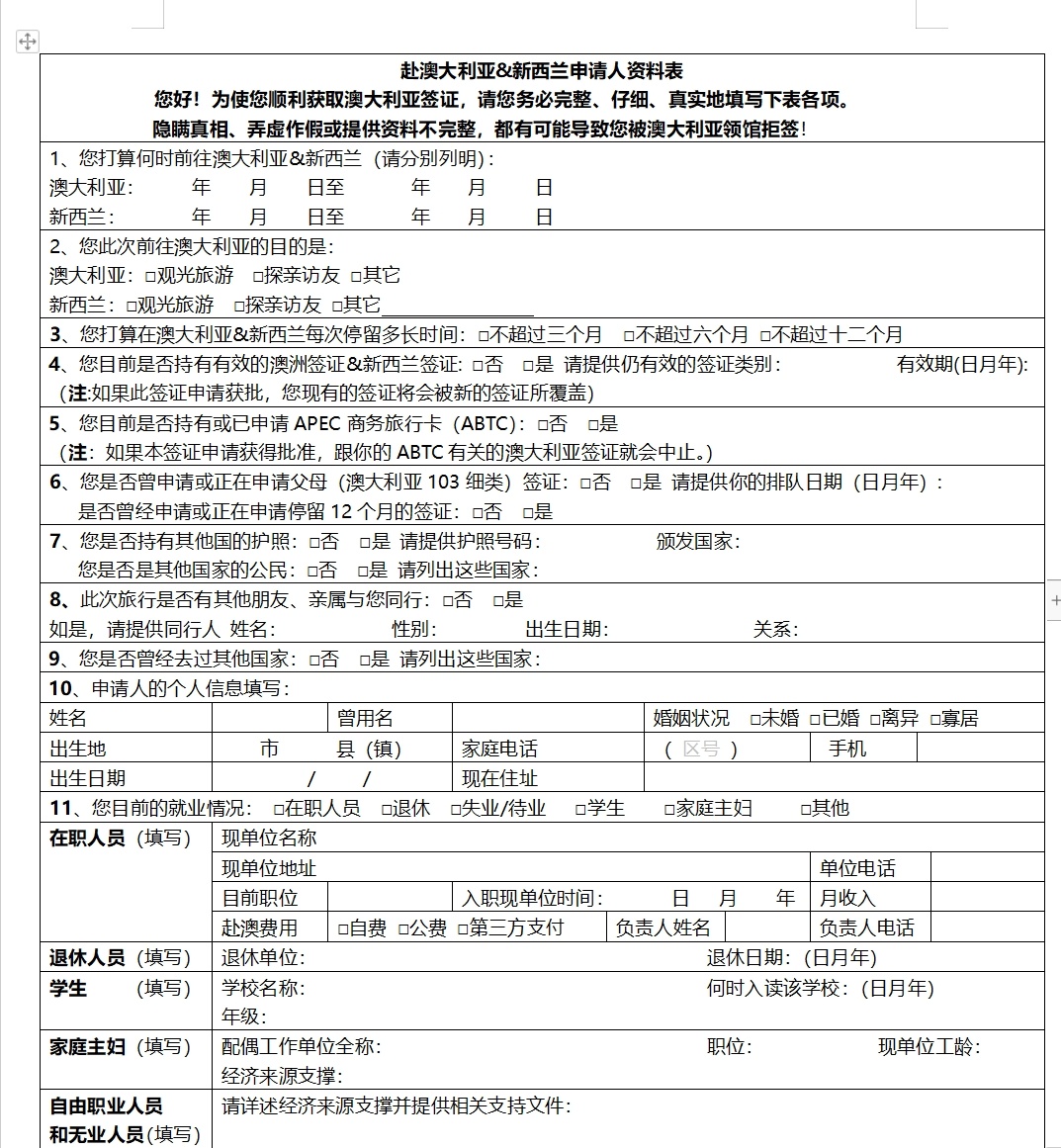
1.此产品适用于澳新联签,全国受理,不限领区。 2.被澳大利亚取消过签证,一般情况下自被取消之日起三年内不能获得临时访问类签证(具体以领馆发放的取消信为准)。 3.新西兰申请人的配偶和19周岁及以下没有经济能力的子女同时申请、同时往返时,可作为附属申请人提交,须提供能直接证明亲属关系的材料(如结婚证、出生证、户口本、公证书等): (1)夫妻二人 (2)父母一方与19周岁及以下未成年子女 (3)父母双方与19周岁及以下未成年子女 以上3种情况,签证费仅收取主申请人一份,主申请人需正常下单并提交资料;其余符合条件的附属申请人,需下“附属申请人”订单以便收集资料和统一提交,但不额外收取签证费用。 注意事项:若夫妻或19周岁及以下子女一同申请,须确保出行时间一致,并建议一同出行;如一同申请却分开出行,可能被海关拒绝入境。如出行时间不一致,建议分开申请。
1.请确保所提交的材料清晰、真实、完整。如提交低质量扫描件,可能造成审核延误或被拒签。 2.个别申请可能被要求补充材料、参加面试或材料被退回不予受理等情况,请提前知悉并积极配合。 3.访问目的必须真实。如在澳新有联系人,必须如实提供联系人信息。隐瞒访问目的可能直接被拒签,并影响后续申请。 4.签证办理期间,领馆可能会致电申请人或其所在单位进行电话调查,请保持电话畅通,并根据申请资料如实作答。 5.澳新签证受理周期跨度较大,领馆视签证材料不同受理时间不同,具体时长需以领馆最终审批为准。出签前请勿提前预订机票和酒店,以免造成不必要的损失。 6.以下特殊情况的申请人办理,可能被要求提供补充材料(具体以领馆通知为准): (1)有服役经历者,需提交退役证明等相关信息 (2)75周岁及以上的申请人可能被要求体检和购买保险,须在收到领馆通知后再行安排,提前体检或购买保险无效。接近75周岁的申请人也可能被要求体检和购买保险,具体以领馆通知为准,体检指定医院:https://china.embassy.gov.au/bjngchinese/dimacn42.html 7. 新西兰翻译服务包含每人8份的基础资料(其中流水含15页,建议直接打印英文流水),费用补差标准: (1)基础资料如超过8份,超出部分需要加收50元/份 (2)流水超过15页的部分:超过10页以内补50元差价,超过50页以内补150元差价,超过70页以内补200元差价,超过100页以内补250元差价,超过100页以上需现询
带 *为必需资料
在职人员
自由职业者
退休人员
在校学生
学龄前儿童蓝底,35×45mm 拍摄时注意光线均匀,不要佩戴眼镜,露出双耳 请用纯色墙做背景,避免衣服与背景色相同 手机拍摄的照片会经过程序检测并自动处理,请申请方提交订单前仔细检查照片是否为满足上述条件
1.不接受护照原件,拍摄要求请看如下: 2.请拍摄护照整本(含首页,尾页,所有签证页及有盖章的内容页),不要漏页 3.请拍摄完整清晰照片上传,保证护照整本平稳无遮挡,露出四个边角,内容清晰 或整本护照彩色复印件查看样例

1.清晰拍摄正反面、不能反光 2.请注意露出四个边角,不要压边拍摄
1.家庭户口的:拍摄整本户口本的所有页 2.集体户口的:拍摄集体户主首页+申请人本人页 3.要保证照片上的字体清晰可见,露出四个边角,不要压边拍摄
1.已婚申请人:请提供结婚证 2.离婚申请人:请提供离婚证 3.未婚、丧偶申请人无需提供
提供扫描件即可 1.有最新年审的营业执照副本或者组织机构代码副本 2.A4纸打印之后,再加盖公章 3.如公司资质证明不是以上文件,请另行提供其他证明文件(如医院经营许可证,律师事务所执业许可证等)
1.提供中英文版在职证明各一份,并且信息要一致,中英文在职证明都必须盖章; 2.需写明在澳洲和新西兰的具体时间,如1.1--1.6在澳洲旅,1.7--1.10在新西兰旅行 3.如果公司抬头纸请使用,如无可使用正常A4纸打印 4.需加盖公司公章,并由公司负责人手写签名,除了负责人签字必须手写以外,其他内容全部机打,且负责人和签字人需为同一人 5.需体现月薪或年薪
请提供pdf文件。 1.本人名下近半年的流水账单(最好是工资卡)。 建议余额5万元以上,流水打印日期距离签证递交日期不得超过20天。 2.可提供多张银行卡的,本人名下的均可。 3.不要有大笔进出、临时存入账目。须显示:名字,卡号,银行章。 4.因流水翻译比较特殊且工作量大,单人流水如超出15页,每增加10页(无论是否达到10页)须补差额,具体请查看产品详情或现询。
英文版旅游计划行程、写明具体日期以及停留的城市,旅行时间需与在职一致
1.如有旧护照,务必提供 2.拍摄完整清晰照片上传,露出四个边角 3.请拍摄旧护照整本(含首页,尾页,所有护照盖章及签注页),请保证护照整本平稳无遮挡 4.如未上传,默认无旧护照或旧护照遗失
1.对提高通过率有很大的帮助 2.请用A4纸复印您的 行驶证/房产证/购房合同/机动车注册登记表 等其他资料 3.整本完整复印,每一页都要,包括封面和背面
1.如同行人尚未获得签证,请提供其护照首页复印件 2.如同行人已获得签证,请提供其护照首页+有效签证页复印件 3.另建议您提供与同行人的关系证明,如户口本/结婚证/公证书/出生证/派出所证明/合照等复印件
1.办理周期、停留时长、签证有效期、入境次数等均为参考信息,实际结果以领馆审批为准。办理时长可能受领馆审核速度、补件要求或其它不可控因素影响,我们无法对此作出承诺。 2.签证结果无法预知,在未获签前请不要支付机票、酒店、团费等费用。我们强烈建议您在成功获签并确认信息无误后再支付这些费用。若因拒签、延迟出签或领馆未及时返还护照导致行程损失,相关风险及经济损失需由您自行承担。 3.在签证办理期间,如果因我司直接过失导致您的护照原件遗失或损毁,我们将根据实际情况承担责任,最高赔偿金额为每本人民币600元(过期护照不予赔偿)。 4.请您只邮寄办理签证所需的必要文件,如护照、照片和申请表等。请勿附带任何非必需物品(包括但不限于证件套、文件夹、装饰性包装等)。如若丢失,相关损失需由申请人自行承担。 5.收到签证后,请务必仔细核对出签信息(包括护照号码、姓名拼音、性别、出生日期、签证有效期及签证类型等)。确认无误后再安排机票、酒店等费用。 如发现错误或有疑问,请在48小时内联系我司客服。我们将协助向领馆申请更正,但请注意: (1)签证是否更正由领馆最终决定; (2)超过48小时反馈,我司不承担相关责任,请务必及时检查; (3)更正可能产生额外费用(如签证费、加急费等),由申请人承担; (4)更正期间可能影响行程,建议收到正确签证后再确认支付不可退费用。 6.在资料审核过程中,如发现申请人不符合签证申请条件(包括但不限于材料不全、资质不符、信息不实等情况),我司保留不予受理的权利。申请人务必确保提供的所有材料真实、完整并符合要求。在办理过程中,我们可能会根据您的情况要求补充材料,或在必要时建议您终止申请。 7.在签证办理期间,使领馆可能会要求补充材料或进行电话调查。请申请人务必保持电话畅通(来电可能显示为未知或隐藏号码)。如果收到补件通知,请务必在领馆规定时间内提交;如果接到领馆电话,请如实回答,并确保信息与申请材料一致。 8.如申请人委托我司代做机票/酒店预订单,请注意:我司提供的预订单仅用于签证办理,预订单具有时效性,在领馆审核期间(含可能的抽查阶段)有失效可能性;行程方案根据以往成功案例专业设计,但各领馆审核标准可能存在差异,使领馆保留最终认定权;若因预订单被取消或行程方案未被领馆采纳而导致签证问题,相关责任由申请人自行承担。 9.我司仅提供专业的签证代办服务,包括材料审核、申请递交和进度跟进。请注意,我们不涉及出入境通关、海关审查或入境许可等后续事宜。申请人须自行核实各国出入境政策(如健康申报、入境限制等)以确保符合入境条件;如因政策变动、疫情管控、海关审查或其他不可抗力因素被拒绝入境、遣返等,相关责任及损失均由申请人自行承担,我司不承担任何责任。 10.退款标准及适用情形: (1)预审阶段取消:因申请人自身原因取消办理的,我司将收取50元/人的审核服务费。 (2)完成预约后取消:对于申根(不含荷兰)等需要预约的国家,若已完成预约后取消,将额外收取50元/人的预约服务费。 (3)审核及操作完成后:因申请人自身原因取消办理的,我司将收取全额服务费。针对英国、美国、加拿大、挪威、丹麦等“先缴费后预约”的国家,签证费或签证中心服务费一旦缴纳给领馆或签证中心即无法退还。(英国特殊说明: 递交前申请退款,需待移民局审核通过并退还我司后才能退还,若移民局不予退费,我司也将无法退还。) (4)送签后取消:一旦订单已送签并进入领馆审批阶段,所有签证费和服务费等将全额收取,不予退还。 (5)特殊国家及加急服务:荷兰、印度、智利、阿根廷、墨西哥、巴西等特殊国家签证,以及加急预约服务,将依据具体商品页面标注的退费规则执行。 (6)补充说明:签证费是否可退,最终以领馆或移民局政策为准,部分费用可能无法退回。如因不可抗力(如领馆临时关闭、政策调整等)导致订单取消,我们将根据实际情况与您协商处理。 11.使领馆临时调价补充说明:签证申请费用以使领馆实际收取时的最新标准为准,我司仅代收代缴。如因申请国家或使领馆政策调整导致签证价格变化,这属于政策性不可抗力,请您理解并全额补缴我们在申请过程中已产生的实际费用。

暂时没有评论哦!
App/小程序